简单解异常
某公司经营异常后的解除步骤
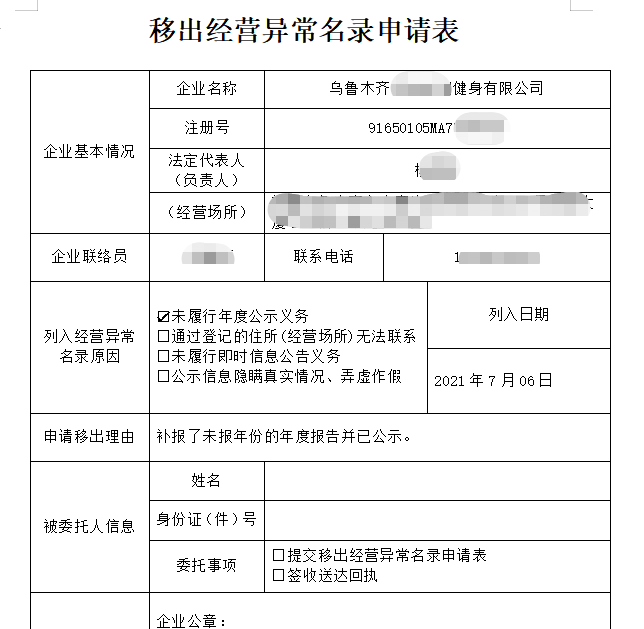
某公司因为没有在2021年6月30日前申报2020年的企业年报,被市监局于2021年7月6日列入经营异常名录:
 

 
第一步:企业于2021年12月13日补报了2020年的年报:

 
第二步:通过企业自主申请入口,提交移出异常申请:
 
按要求填写申请信息,上传信用修复申请书和守信承诺书(本网站可下载),提交申请:
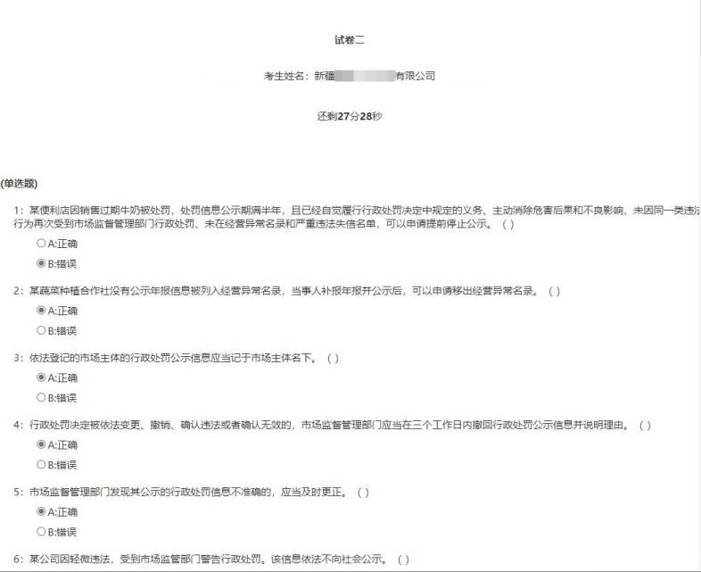
申请被受理后,法人参加在线考试。
 
法人考了两次都没考过,在仅剩一次考试机会时,法人通过本站学习了考试题库,学完后顺利通过了考试:
 



 

 
第三步:企业按工商管理部门要求,打印《移出经营异常名录申请表》等资料,带齐资料去前台申请移出:

 
第四步:提交申请5个工作日内,企业顺利移出异常名录,恢复正常: